
Identifying systemic service gaps
Improving Diagnostic Lab Services at Scale
Led 160+ interviews with patients and staff to uncover systemic service gaps, translating insights into service blueprints and strategic recommendations for Husaini.
Role
UX Research
Timeline
Feb '21 - Jun '21
Context
For over 40 years, Husaini served underserved communities across Karachi, but expansion to 30+ branches introduced service inconsistencies, operational strain, and uneven patient experiences.
Challenge
I was part of an ambitious project to identify systemic pain points and propose service improvements to support staff efficiency and patient communication.
Goal
Identify systemic issues and translate frontline insights into actionable recommendations for leadership.
How might we improve consistency and care standards through system-aware insights?
Defining the problem
To understand systemic service gaps, I conducted mixed-method research across Husaini branches:
In-Person Interviews
166 interviews with patients and staff across 16 branches
Survey
Customer experience surveys comparing Husaini to competing labs
Competitive Benchmarking
Competitive benchmarking of high-performing diagnostic providers
Co-creation Workshops
Co-creation workshops with stakeholders
Listening to Staff and Patients
Over one month, I conducted semi-structured interviews across 16 of Husaini’s busiest branches to understand the factors shaping staff performance and patient experience. To account for local gender norms, my female research partner and I alternated interview facilitation and note-taking across male and female participants. This helped participants feel at ease and share more candidly about the challenges of delivering and receiving care at Husaini.
Persona Development
Interviews revealed middle-aged homemakers as a key patient segment. Often managing healthcare independently while their spouses worked, they relied heavily on clear communication from staff. Their experiences highlighted gaps in patient guidance and accessible touchpoints.

Quantifying Experience, Remotely
When COVID halted in-person research, I shifted to online surveys to continue studying patient experiences. Results showed two-thirds preferred AKU, establishing a benchmark for service quality.
Benchmarking Excellence
After quarantine lifted, I visited three high-performing AKU branches and identified four strengths—accurate online results, cleanliness, shorter wait times, and consistent service—highlighting gaps in standardization across Husaini locations.

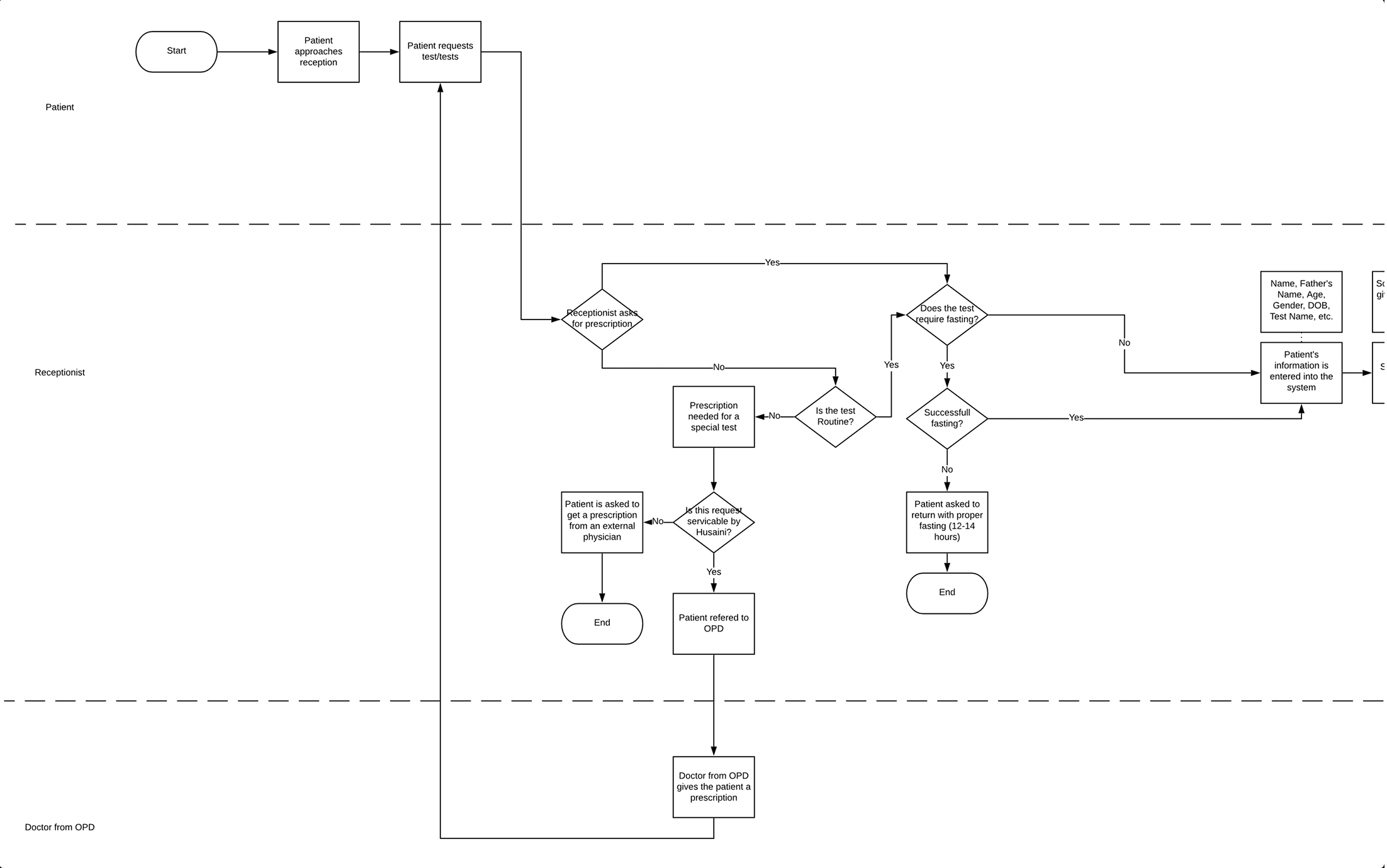
Mapping the Experience
Field insights informed service blueprints that exposed critical pain points in the patient journey. At reception—the first touchpoint—patients often arrived unsure about test requirements and next steps, while staff managed high demands without sufficient training, revealing a gap between patient needs and operational capacity.

Insight
Patients arrived with low expectations and high uncertainty, while staff were overburdened and unsupported, creating a weak first impression at the reception touchpoint.
Designing Together
After identifying key pain points, I translated research insights into focused How Might We statements to guide collaborative ideation. When the second wave of COVID-19 prevented in-person sessions, I adapted the process into a remote co-creation workshop on Zoom, engaging frontline stakeholders in developing ideas grounded in operational realities.

Reimagining the Journey
I synthesized research into patient journey maps highlighting opportunities to reduce operational strain, improve staff guidance, and deliver more consistent service across branches.


